管家婆软件潍坊总代理
咨询热线:13465366075
网站首页
关于我们
产品展示
新闻资讯
解决方案
软件定制
联系我们
首页
关于我们
产品展示
进销存管理
财务管理
移动管理
生产制造管理
CRM/HR/OA专区
管家婆精灵系列
管家婆云系列
管家婆工贸系列
互联网+电商
新闻中心
新闻资讯
解决方案
常见问题
解决方案
进销存管理
财务管理
生产制造管理
移动管理
软件定制
联系我们
网站首页
>
新闻资讯
> 财/工贸系列&物联宝v23.0发版公告
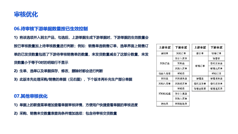
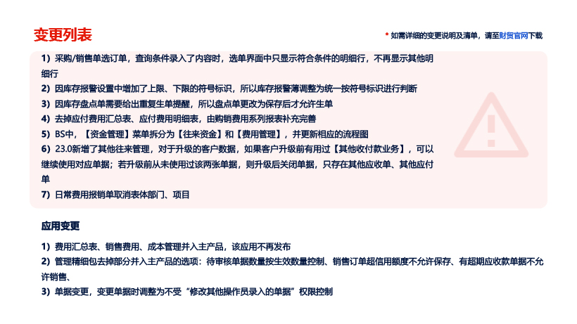
财/工贸系列&物联宝v23.0发版公告
来源:管家婆软件 时间:2023/5/24 11:07:35
上一篇:
管家婆物联宝23.0版本更新
下一篇:
财/工贸系列&物联宝v23.0发版公告
返回列表
热门资讯
【人事管理】工资核算/分配/发放
【人事管理】计件工资
月结步骤
管家婆【人事管理】全流程优化
管家婆【人事管理】基础设置
管家婆软件中不同的成本算法,如何查看成本明细
管家婆微订货|让订单处理更简单,业绩增长更轻松
管家婆物联宝丨让仓库管理“心中有数”!
管家婆物联宝开单选择商品,某些商品无法选择
管家婆物联宝操作闪退
热门关键词
管家婆软件
ERP
财贸双全